March 2013
Special Focus
Real-time data from closed-loop drilling enhances offshore HSE
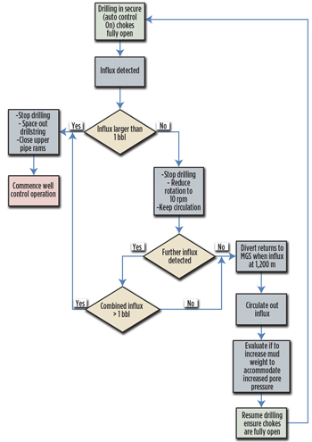
Managed pressure drilling is often viewed as a means of drilling extreme wells. But real-time wellbore information, acquired with MPD, points toward a major role in minimizing health, safety and environmental issues on challenging offshore wells being drilled with conventional fluids and cementing programs.


